初次為人父母,面對孩子哭鬧、吐奶等突發狀況,難免感到手足無措。在海量育兒資訊與親友建議之間,許多新手爸媽常在焦慮中摸索,缺乏一套系統性的照護方法。為此,基隆市政府兒童及少年事務處特別推動「育兒指導服務」。這項服務透過申請媒合,由專業的育兒指導員免費到宅育兒指導,提供親職示範與陪伴,為新手家庭提供最即時、最實用的支持。
基隆免費到宅育兒指導服務
服務多年的陳姓指導員分享,她曾輔導一對新手夫妻,在他們為「寶寶哭泣是否應立即抱起」感到困惑時,指導員透過專業示範,強調「哭泣是寶寶表達需求」,並教導正確抱姿與親子按摩技巧,協助父母建立安全感與照護SOP。幾次服務後,夫妻倆從容許多。母親感動地表示:「最讓我感動的,是有人在我們最慌亂的時候出現,讓我們知道只要一步一步學就好。」

公私協力優化家庭支持 0-6歲育兒家庭皆可申請
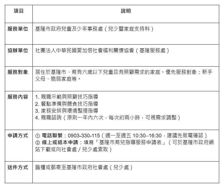
兒少處處長吳雨潔表示,為強化在地家庭支持系統,市府與社團法人中華民國愛加倍社會福利關懷協會以公私協力的方式,於114年度積極推動此項育兒指導服務。
服務對象
- 育有六歲以下兒童且有育兒指導需求之家庭
- 脆弱家庭
- 身心障礙者家庭
- 新手父母家庭
- 未滿20歲父或母
- 經社工評估有需求之家庭
四大核心服務,全面支援家庭需求
這項服務開放給所有居住於基隆市、育有六歲以下兒童且有照顧需求的家庭申請。經協會媒合後,專業指導員將免費到宅提供親職示範、餐點準備、家務指導與親職諮詢等四項服務,協助家長建立正向教養觀念,掌握關鍵照護技巧。
- 到宅育兒指導:親職示範、餐點預備、家務指導(環境安全指導)、親職諮詢等。
- 提升家長知能:辦理親職主題課程、學習性團體、成長團體、親子互動等。
- 育兒指導員培力:辦理教育訓練、個案研討、外聘督導等。
- 創新及特殊需求服務:依當地特殊需求研提創新、實驗性服務計畫。


及早介入提供專業陪伴 減輕家庭壓力並預防憾事
吳雨潔處長進一步指出,基隆市0至6歲幼兒約有1.2萬人。市府深知,透過育兒津貼補助與專業支持服務方案的及早介入與陪伴,能有效減輕新手爸媽在育兒歷程中的實質壓力。

她強調,專業指導能協助家庭預防教養困境,降低父母因一時疏忽而造成幼兒意外傷害的風險。未來,市府將持續透過各區社福中心、醫療院所等管道擴大宣導服務資源。目標是陪伴新手爸媽更有信心,共同打造基隆成為一個更友善、更安全的育兒城市。
如何申請?

申請流程概覽
- 提出申請: 填寫申請表,並附上幼兒及申請人的身分證明文件影本 (如戶口名簿、身分證等)。
- 書面審核: 基隆市政府兒少處 (或原社會處相關單位) 進行資料審核。
- 處遇評估: 審核通過後,會安排至申請者家中進行處遇評估。
- 媒合服務: 評估通過後,將媒合專業育兒指導員,並約定到府服務時間。

育兒是一場長期且甜蜜的旅程,但每位父母都需要休息與支持。如果符合基隆到宅育兒指導資格,請把握機會申請這項免費資源,讓專業人士成為最堅實的後盾,從容享受與孩子共度的美好時光。
基隆免費到宅育兒指導常見問題FAQs
基隆市「到宅育兒指導服務」的申請資格是什麼?
凡是居住於基隆市,且育有六歲以下兒童並有實際照顧需求的家庭皆可提出申請。服務會優先提供給新手父母或脆弱家庭。
「到宅育兒指導服務」是免費的嗎?服務內容包含哪些項目?
服務由基隆市政府與協辦單位公私協力推動,完全免費。主要服務內容包含:親職示範與照顧技巧指導、餐點準備與餵食技巧指導、家務安排與環境整理指導,以及專業的親職諮詢。
專業指導員如何協助新手父母處理「寶寶哭鬧」的問題?
導員會透過專業示範,協助父母理解「哭泣是寶寶表達需求」的信號,而非單純的哭鬧。他們會親授正確的抱姿、安撫技巧(如親子按摩),並協助家庭建立一套有系統的照護SOP,讓父母在面對哭鬧時,能更有安全感與方法。
延伸閱讀
孩子半夜不舒服?基隆首創「親子照護平台」LINE諮詢服務正式啟動,家長育兒好幫手!
基隆托育人員薪資UP!2區托嬰中心將開,符合條件月增5500元
基隆信義公托推「夜間臨托服務」晚7到早7時間好彈性,家長:真是加班及時雨












